Gestão de Escalas de Serviço

📆 FAZER UMA ESCALA DIÁRIA MANUALMENTE? SIM… SE TIVER 2 HORAS LIVRES. TODOS OS DIAS.

Organizar uma escala de serviço à mão, mesmo com a ajuda do Excel,  é como montar um puzzle com peças que mudam constantemente de forma:
•    Quem vai estar de folga?
•    Quem fez turno da noite ontem?
•    Quem está de férias ou de baixa?
•    Quem está disponível para serviço remunerado?

•    Quem ficou indisponível já depois da escada estar feita?

 

Agora multiplique isso por 2 ou 3 ou mesmo 4 escalas, 3 turnos diários, e acrescente indisponibilidades de última hora, trocas ou folgas suplementares.

⛔ O resultado da gestão manual?
•    Horas perdidas em folhas de Excel, trocas e correções;
•    Conflitos de última hora;
•    Escalas injustas e propensão a erros;
•    Stress e trabalho redobrado.

 

🧠 Mas há uma solução para resolver tudo isso? Sim, há.

 

 ➤ Veja como esta aplicação resolve:
✅Em vez de 2 horas, a escala pode estar pronta em 10 minutos.
Com validação de:

✔️ Múltiplos parâmetros configuráveis;

✔️ Grupos, folgas, escalas, turnos, indisponibilidades e remunerados;
✔️ Férias e todo o tipo de licenças;
✔️ Impressão da escala diária ou quinzenal;
✔️ Atribuição de viaturas e rádios;

✔️ Serviço de remunerados em coordenação com as escalas.

 

🧠 Mais do que uma aplicação — é um assistente inteligente de escalas.
Desenvolvida por quem esteve no terreno ao longo de 30 anos, que conhece e compreende a realidade das forças operacionais. 

Imagens do passado

Imagens do presente

🛡️ Conheça o nosso sistema de gestão de escalas de serviço, que organiza, automatiza e controla.

▶️ Guias e vídeo-tutoriais

⚙️ Início e instalação

Todos os dados apresentados nesta aplicação — nomes, datas, escalas, turnos, serviços ou qualquer outra informação — são totalmente fictícios. Foram criados apenas para efeitos de demonstração, teste ou formação.

➡️ Qualquer semelhança com a realidade é pura coincidência.

🔐 Proteção de Dados Pessoais (RGPD)

A aplicação "Gestão de Escalas de Serviço" foi desenvolvida com total respeito pela privacidade e em conformidade com o Regulamento Geral sobre a Proteção de Dados (RGPD).

 

📧 Dados recolhidos

Os únicos dados pessoais recolhidos e armazenamos no nosso servidor são o endereço de e-mail do utilizador, a chave da licença, codificada com o algoritmo SHA-256, garantindo segurança e integridade. O endereço de e-mail será utilizado exclusivamente para comunicações relacionadas com a aplicação, como:

- Avisos de expiração da licença,

- Notificações de novas versões,

- Comunicações técnicas relevantes.

Nunca será partilhado com terceiros, nem utilizado para fins comerciais ou promocionais.

 

💾 Dados da aplicação

Todos os dados gerados durante a utilização da aplicação (escalas, militares, folgas, etc.) são guardados exclusivamente no computador do utilizador, e protegidos por palavra-passe definida pelo próprio utilizador, nunca enviados ou partilhados com terceiros.

 

🔓 Acesso após expiração

Mesmo que a licença expire, o utilizador mantém acesso total aos seus dados através do ficheiro local backend.accdb.

Para acesso completo à Política de Privacidade, clique aqui.

📝 Acordo de Utilização da Aplicação “Gestão de Escalas de Serviço”

Este acordo regula os termos de utilização da aplicação Gestão de Escalas de Serviço, doravante apenas designada por “App”.


1. Licenciamento

A utilização da App está sujeita a licença anual, pessoal e intransmissível.

A licença permite a utilização apenas num dispositivo por entidade.

O não pagamento ou a expiração da licença impede o acesso ao frontend, mas não bloqueia o posterior acesso aos dados guardados localmente.


2. Propriedade intelectual

A App é propriedade do autor e encontra-se protegida por direitos de autor, não podendo esta ser modificada, distribuida ou vendida.


3. Dados e Privacidade

Durante o após a instalação da App, apenas são recolhidos dois dados pessoais do utilizador:

- Endereço de email;

- Chave de licença (armazenada de forma encriptada – HMAC SHA256).

Os dados introduzidos na App são armazenados exclusivamente no computador do utilizador.

O acesso aos dados está protegido por password, se o utilizador assim o definir.

O autor não tem acesso aos dados internos da base de dados do utilizador.


4. Atualizações e comunicação

O utilizador poderá receber comunicações por email apenas relacionadas com a App (ex: atualizações, alertas de expiração ou avisos importantes).

O email nunca será partilhado com terceiros.


5. Responsabilidade

A App é fornecida "tal como está". O autor não se responsabiliza por perda de dados, falhas técnicas ou uso indevido.

É responsabilidade do utilizador efetuar cópias de segurança da base de dados que contêm os seus dados - o ficheiro backend.accdb.


6. Suporte e assistência

Durante o período da licença, o utilizador terá acesso a atualizações da App e suporte técnico por email.


7. Rescisão

O utilizador pode deixar de utilizar a App a qualquer momento, mantendo ainda assim acesso aos dados gerados pela App.

Em caso de violação deste acordo, o autor pode revogar a licença sem necessidade de reembolso.

Requisitos mínimos

- Sistema Operativo: Windows 10 ou Windows 11 (32 ou 64 bits)

- Versão completa do Microsoft Access 2016 ou superior ou Access Runtime gratuito (versão 2016 ou superior)

- Processador: Intel i3 ou equivalente

- Memória RAM: 4 GB

- Resolução de ecrã: 1366×768 ou superior

- Ligação à Internet: necessária na primeira ativação e para validações periódicas

 

Requisitos recomendados

- Windows 10 ou 11 Pro 64 bits

- Microsoft Access 365 ou Access 2019 (não obrigatório, já que a App corre mesmo sem este software)

- Processador Intel i5 ou superior

- Memória RAM: 8 GB ou mais

- Resolução de ecrã: Full HD (1920x1080)

- Ligação permanene à Internet (apesar da App tolerar períodos offline)

 

🚫 Não compatível com:

- Sistemas MacOS (a não ser que usem máquina virtual com Windows)

- Sistemas Linux

- Dispositivos móveis (Android/iOS)


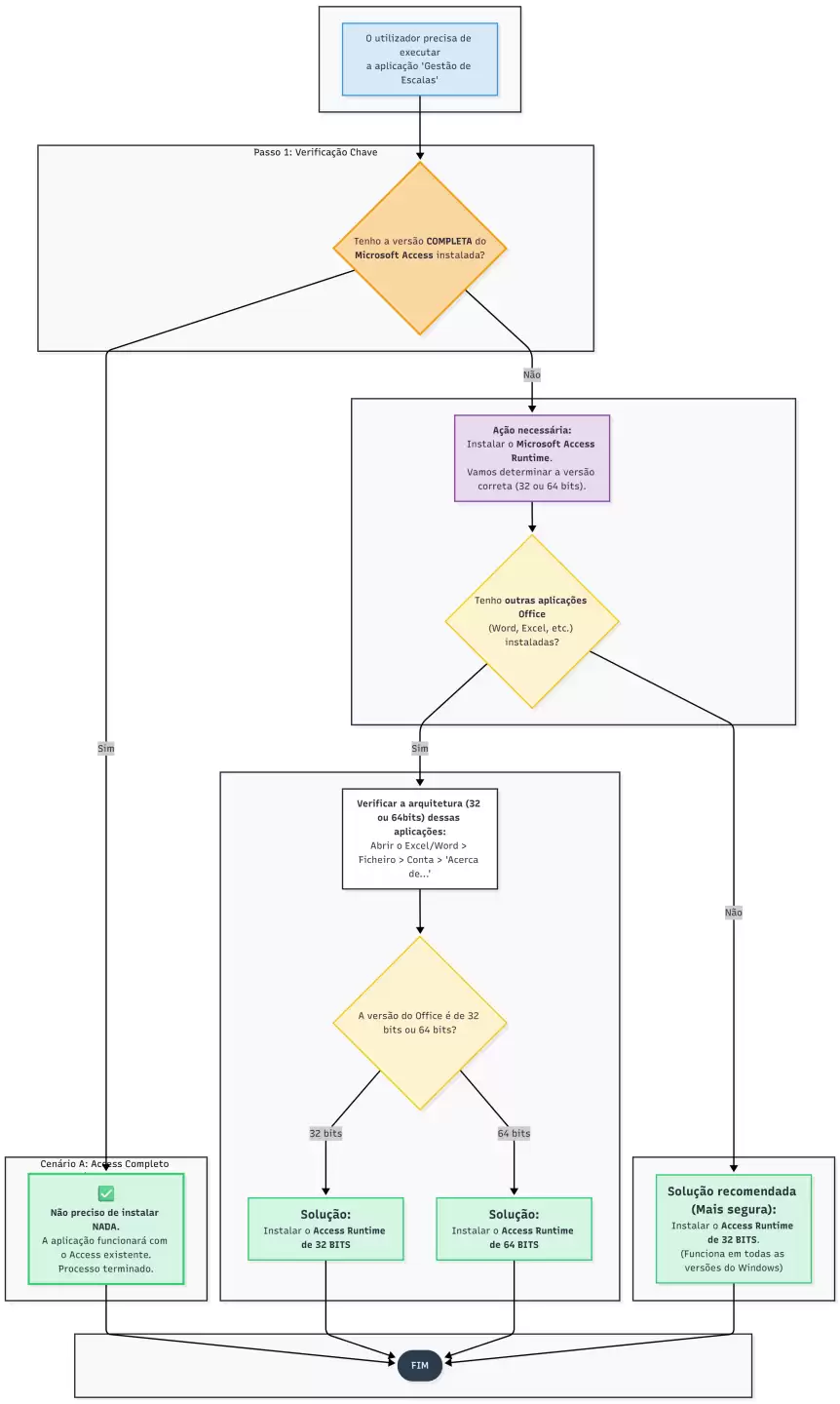
❗Esta aplicação requer o Microsoft Access Runtime, caso não tenha o Microsoft Office instalado.

🐾 Como saber se é necessário instalar o Runtime Access, e qual a versão:
Para utilizar a App, poderá ser necessário instalar o software Runtime Access(32 ou 64 bitas - dependente do seu sistema operativo). Este software é gratuito e certificado pela Microsoft.

🐾 Para instalar o Access Runtime, aceda à página da Microsoft, aqui. Verá a imagem abaixo. Clique em 'Transferir'.

Clique na versão pretendida e depois em 'Transferir'.


Consoante a sua velocidade da Internet, poderá demorar algum tempo para concluir o download.

- Instale o software.

- Reinicie o computador.


Que ficheiros fazem parte da App?

- Gestão de Escalas de Serviço.accde — em duas versões - 32 e 64 bits — o executável da App (a que utilizará diariamente)

- backend.accdb — base de dados com os dados que vão sendo gerados diariamente e que neste ficheiro ficarão guardados.

- localdata.accdb — ficheiro auxiliar, usado para guardar dados de licenciamento, logs, estado offline, etc.
- icone_app.ico — um ícone.
- file_x.log — outros ficheiros de texto informativos, com este ou outro nome, com o objetivo de registar ações. 


Onde fica instalada a App?
Coloque os ficheiros numa pasta à sua escolha.


Posso renomear os ficheiros ou alterar a sua localização?
Não. Se o fizer, a App deixará de funcionar.


No mesmo computador, a App pode ser instalada por outro utilizador?

Não, a App foi desenhada apenas para um utilizador e apenas para um computador.


Após a instalação da App, e assim que a abrir a primeira vez, é-lhe solicitado um endereço de email, que deverá digitar na caixa de diálogo.

Por uma questao de segurança, é-lhe solicitado que digite novamente o mesmo endereço de email.

Confirme o o seu endereço de email e clique em 'sim'.

É-lhe enviado um código provisório para o endereço de e-mail que digitou anteriormente.

Abra a sua App de e-mail, e copie o código que lhe foi enviado.

Cole o código que recebeu no email, na caixa de diálogo e prima 'OK'.

Se tudo correr bem, receberá esta informação.

Receberá no seu email, uma informação acerca da sua licença. Poderá usar a App de forma gratuita durante 30 dias.

E se não tiver Internet?
Caso não tenha Internet no momento da instalação, a App funcionará normalmente durante 7 dias. Ao 8º dia, bloqueará e só funcionará com Internet disponível. 

🏢 Configurações iniciais

Preencha os dados da instituição, principalmente "Quem assina a escala de serviço?". Será essa informação que será impressa na escala de serviço diária.

Caso esteja ativo, impede um militar de ser nomeado pela segunda noite consecutiva (00h00-08h00), independentemente da escala. Na imagem abaixo, é mostrado um exemplo em que a opção está ativa.

Caso esteja inativo, o militar poderá ser nomeado pela segunda noite consecutiva (00h00 - 08h00), independentemente da escala. Ainda assim, é mostrada a informação "Fez noite (00h00 - 08h00, ontem!).

Caso esteja ativo, é mostrado apenas no turno da tarde (16h00 - 24h00), os militares que no dia anterior estiveram de folga. Essa informação vai permitir ao escalador, nomear esse(s) militar(es) e dando-lhes assim mais tempo de descanso.

Caso esteja ativo, mostra os militares que vão folgar no dia seguinte (será sempre mostrado), e os que folgarão daqui a 2, 3 e 4 dias. Isto permite ao escalador gerir a nomeação dos militares para o turno da noite (00h00 - 08h00), na escala do dia anterior à folga, e nos dias seguintes.

Caso esteja ativo, o escalador receberá no seu email, a informação de que deverá planear a escala para os próximos dias.

Caso esteja ativo, o escalador receberá no seu email, a informação sempre que um militar inicie férias daí a 5 dias (ou o número de dias que definir).

Caso a opção esteja ativa, e nas situações em que o militar termine um período de férias à sexta-feira, inclusive, não poderá ser nomeado de serviço para o sábado e domingo imadiatamente a seguir, ficando apenas disponível na segunda-feira seguinte. No exemplo, abaixo, o militar termina férias a 4 de julho, sexta-feira.

Na escala para o sábado imediatamente a seguir (5 de julho), o militar não estará disponível para nomeação (caso a opção esteja ativa).

Caso a opção esteja desativada, o militar estará disponível para nomeação no sábado imediatamente a seguir, ainda que com a informação "Apresentado de férias sábado, [data]"

Caso as opções acima estejam ativas, o escalador será informado, quando estiver a planear o respetivo turno, que o militar se apresenta de férias nesse dia. Assim, poderá atribuir-lhe o turno mais favorável, se for esse o seu entendimento.

No arranque da App, esta verifica se existe um sistema de folgas para o ano em que se encontra. Caso não exista, é gerado de forma automática e silenciosa (o utilizador não se apercebe), para o ano inteiro. 

Como visualizar as folgas?
Nas opções gerais, clique no botão "Escalas e Folgas", e depois em "Mostrar estatísticas de Folgas" (quadro à direita / em baixo para dispositivos móveis).

Como é calculado?
O sistema de folgas é calculado ciclicamente ao longo do ano e de forma automática, baseado num sistema rotativo de X dias, com base no grupo a que pertencem os militares. Todos os militares rodam pelas diferentes folgas de forma justa e equilibrada.

 

Porque é que o número de folgas não bate certo para todos os grupos?
A discrepância no número de folgas anuais entre os grupos — apesar de usarem ciclos semelhantes — acontece por razões matemáticas relacionadas com a distribuição cíclica de folgas num calendário real (não perfeitamente divisível). Essa discrepância é influenciada pelo dia da semana correspondente ao dia 1 de janeiro de cada ano, se o ano é bissexto e a posição do ciclo de folga de cada grupo.

Porque é que é necessário definir os feriados (principalmente os locais)?

- Ajuda a determinar dias de folga extra;

- Auxilia no cálculo do número de dias úteis das férias.


Para gerar ou adicionar feriados, clique em "gerar feriados"

A App irá mostrar-lhe quais os feriados para o ano em que se encontra. Caso não pretenda adicionar mais feriados clique em "Não".

Clicando em "Sim", é-lhe solicitada a data do feriado local (neste exemplo, 13-06).

Descreva o feriado (neste exemplo, "Feriado Municipal").

Clique em "Sim" para adicionar outro, ou em "Não" para terminar.

Obterá a seguinte informação:

👥 Gestão de militares

Neste tutorial, é explicado

Porque é que é necessário adicionar o histórico de serviços?
Para que a App possa ordenar os militares do mais folgado (o que fez o serviço há ais tempo) para o menos folgado. Bastará incluir apenas o último serviço de cada militar, em cada escala, em cada turno.

E se não não incluir todos os serviços de cada militar, isto é, deixar as datas do último serviço em branco?
Nesse caso, a App colocará os militares de forma aleatória. Note que se fizer isso, correrá o risco de nomear um militar menos folgado, criando assim injustiça perante os demais.
 
Veja este tutorial:

- Podem os militares gozar as férias em vários períodos?
Sim, desde que a opção esteja ativa, e que um número entre 2 e 5 esteja introduzido no respetivo campo.

- A quantos dias de férias têm os militares direito?

Conforme o que definir nas opções, ao clicar no botão "Gerir férias (padrão) para todos":

- Como definir férias para todos (por exemplo, inserir um padrão de 22 dias úteis para todos)?

Nas configurações → Opções | Férias → Gerar férias (padrão) para todos. 


- E se um militar tiver direito a mais dias que os restantes?

Bastará definir o número de dias a que esse militar tem direito, no formulário individual do militar, no separador "Férias e Licenças".

- Onde posso gerir as férias de cada militar?

No Menu de Entrada, clique em 'Férias e licenças'

A App controla o total das férias planeadas e gozadas?

Sim.

- Na coluna 'úteis', é obtido o total de dias úteis, correspondentes às datas de inicio e fim da indisponibilidade.
- Na coluna 'seguidos', é obtido o total de dias seguidos, correspondentes às datas de inicio e fim da mesma indisponibilidade.
- Na coluna 'planeados', é obtido o número total de férias planeadas até ao momento.

Poderá receber vários avisos de erro, caso ultrapasse os limites que definiu nas opções gerais.

Sobreposição de indisponibilidades:

Ultrapassagem do limite de dias de férias:

Não cumprimento de regra (período mínimo de férias)

Não cumprimento de regra (repartição de férias ultrapassada)

Um militar com indisponibilidade registada (seja ela férias ou outra), não poderá ser nomeado de serviço.

A gestão de outras licenças, além das férias, processa-se da mesma forma, acedendo a "Férias e Licenças"

O que se entende por "Outras indisponibilidades técnicas"?
Veja o tutorial:

O que é uma dispensa?
Uma dispensa é uma compensação extraordinária, normalmente de um dia, que é atribuída ao militar, independentemente da razão da atribuição.

Pode ser ser atribuída em qualquer dia?
Pode, desde que NESSE DIA o militar esteja inscrito na escala "Patrulhas soltas".

 

O que é a escala "Patrulha solta"?
É a escala onde são inseridos os militares não nomeados noutras escalas. Depois de serem nomeados os militares para as escalas regulares, os que "sobram" são inscritos na escala "Patrulha Solta".

 

Que tipo de serviço é executado na patrulha solta?
Normalmente os militares nesta escala ficam à disposição do comando e fazem tarefas, fora das escalas de serviço regulares, de acordo com as instruções recebidas. Poderão, apenas nesta escala e após as condições verificadas, ser dispensados de serviço - a dispensa.


Como atribuir uma dispensa?
Veja o vídeo-tutorial mais abaixo.

🧠As escalas de serviço - compilação e validação

💶Serviços remunerados

Importante: A escala de remunerados só deverá ser planeada DEPOIS da escala de serviço estar compilada. 
Neste tutorial, é explicado

A impressão dos serviços remunerados é feita na escada diária, a que respeita esse ou esses serviços.

🖨️Impressões e exportações

🔐Licenciamento e notificações

Após instalar a App, está funcionará gratuitamente durante 30 dias. Até lá, irá receber notificações via email, acerca do terminus da licença (aos 29 e aos 15 dias).

Após efetuar o pagamento da anuidade, receberá um email a informar que a licença foi extendida pelo prazo respetivo (1, 3, 6, 12 ou 24 meses).

Deverá efetuar o pagamento da licença antes do período de teste terminar (30 dias). Caso não o efetue, a App deixará de funcionar e receberá um email de notificação. 

Poderá saber a todo o momento o estado na sua licença, clicando no botão "Informações sobre a licença"

Conforme a periodicidade do pagamento, assim vai ficando mais económica a subscrição, a saber:

- pagamento mensal - 6,00€ (6,00€/mês a que equivale 20 cêntimos por dia)

- pagamento trimestral - 15,00€ (fica a 5,00€/mês - desconto de 17% em relação ao plano mensal)

- pagamento semestral - 25,00€ (fica a 4,16€/mês - desconto de 31% em relação ao plano mensal)

- pagamento anual - 45,00€ (fica a 3,75€/mês - desconto de 38% em relação ao plano mensal)

- pagamento bienal - 72,00€ (fica a 3,00€/mês - desconto de 50% em relação ao plano mensal)


Nota:

- Os pagamentos poderão ser efetuados via MBWay, PayPal ou transferência bancária.

- É importante o envio do comprovativo de pagamento (basta uma foto enviada via WhatsApp). Após verificação, a validade é prolongada de forma automática.

- A fatura/recibo será enviada após receção dos dados de faturação, nomeadamente NOME, MORADA e NIF.

Irá receber no seu email várias notificações, conforme a situação que ocorrer.

Após a primeira instalação.

Após ter efetuado o pagamento da anuidade.

Após ter deixado passar o prazo de 30 dias de teste, sem ter efetuado o pagamento da anuidade.

Quando faltarem 29 dias para o final da licença (recebe outro idêntico aos 15 dias)

Quando não tiver efetuado o planeamento da escala (desde que ative a opção de ser notificado)

Lembra ao escalador que determinado militar irá iniciar férias dentro de 5 dias

Lembra ao escalador que a escala está por planear

Quando um nova versão estiver disponível para download.

💡Outras perguntas e respostas

Irão ser feitas atualizações e melhoramentos na App, pelo que irá receber no seu email notificação, sempre que existir uma nova versão.

Assim que tiver compilado a escala de 31 de dezembro, poderá compilar a de 1 de janeiro, com uma ressalva: não poderá voltar atrás e refazer as escalas de dezembro (uma vez que novas folgas serão geradas para o novo ano).

No final do ano cronológico...

Que tipo de apoio técnico posso obter?
Todo o apoio necessário, desde que com vista à resolução de problemas que impeçam a normal utilização da App.

 

Como pedir apoio?
Via email - apoio_tecnico@dinamico.pt, anexando printscreens do(a) erro(s) que lhe são mostrados no écrã.

🧠 Vantagens para a sua organização
•    📉 Reduz erros humanos com validações automáticas e regras pré-definidas;

•    ⏱️ Poupa tempo na criação, impressão e divulgação de escalas;
•    📊 Aumenta o controlo com histórico e rastreabilidade;
•    📧 Evita esquecimentos com alertas e avisos via email;
•    🧩 Adapta-se à sua realidade com parâmetros configuráveis e flexíveis;
•    🔐 Protege o investimento com validação segura e controlo de utilização.

💬 Quer experimentar?

Tem ao seu dispor uma versão de teste gratuita durante 30 dias, sem compromissos. Teste a robustez, veja como funciona no seu contexto real e decida com confiança.

💰 Quanto custa utilizar esta aplicação?

A partir de 10 cêntimos por dia. Não, não é um erro. Veja mais acima em "pagamento da subscrição"

💸 Há outros custos associados, como software, hardware, licenças ou outros?

Não há quaisquer custos associados, além da subscrição. Para utilizar a App, só precisa de ter computador com acesso à Internet (para validação da licença), sistema operativo Windows 10/11 e um endereço de email válido.

Compilado em Microsoft® Access® para Microsoft 365 Versão 2505 Compilação 18827.20164

  1. Atualize o sistema operativo;
  2. Se aplicável, faça o download e instale o Access Runtime (gratuito);
  3. Faça o download da App;
  4. Visualize os tutoriais (IMPORTANTE!);
  5. Siga as instruções do programa e desfrute!

    Bom trabalho!

A sua empresa/associação necessita de um programa idêntico? Posso adaptar o mesmo às suas necessidades. Solicite mais informações através do email geral@dinamico.pt

Versão de lançamento 1.0 - disponibilizada em 15 de setembro 2025.


Update 1.1 - 26 de outubro de 2025

- Possibilidade de atrasar ou adiar folgas suplementares;
- Possibilidade de definir horários personalizados para escalas personalizadas (por exemplo, escala de patrulha apeda das 8h00 às 13h00).
- Melhorias e correção de bugs


Clique aqui para efetuar o download.